In this section
-
1Introduction
-
2Purpose
-
3Scope
-
4Legislation
-
5Definitions
-
6Responsibilities
-
7Risk Assessment
-
8Individuals who have difficulties expressing their views or may lack mental capacity
-
9Training and Competency
-
10Equipment
-
11Reporting and Incident Management
-
12Conflicts in Moving and Handling
-
13Complaints and concerns
-
14Monitoring and Review
-
15Policy Details
-
16Appendix 1 – Carrying out risk assessments
-
17Appendix 2 - Additional Guidance and Information
-
18Appendix 3 - Assisting someone to walk
-
19Appendix 4 – In-House Services and Gloucestershire Shared Lives roles which require moving and handling training
-
20Appendix 5 – PUWER and LOLER legal requirements for employers
-
21Appendix 6 - Good handling techniques for lifting
-
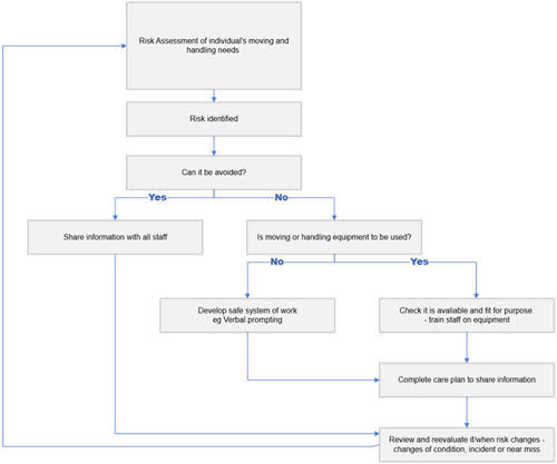
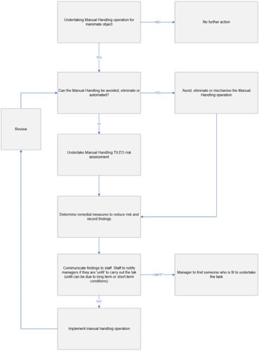
22Appendix 7 - Moving and Handling Process Flowcharts
-
23Appendix 8 - Corporate guidance on reporting and investigating incidents and near misses
-
24Promoting Equality, Diversity and Dignity in Moving and Handling

